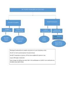
GST liability on rent of building
Menu
GST liability on rent of building
Name: CA P P SINGH
Qualification: LLM(P) LLB, FCA, CS, GSTCC, B.Sc. (H),
Company: PPSINGH AND ASSOCIAES
Location: NCR DELHI
Author of several books on GST, TDS, and TCS under income tax, Faculty in various institutes including IIM, CA /CS institute, and NACIN for the training of GST officers, handling ligations of income tax, GST, service tax, Delhi VAT, arbitration, commercial disputes, advisory services on project planning and implementation legal aspects, income tax, GST, Company law matter, commercial dispute, arbitration, audit& certification of various corporate and non-corporate body and NGO.
Categories
- Accounts & Audit (8)
- Administrative Law (1)
- Business (2)
- Company Law (9)
- Constitution of india (27)
- Custom Law (1)
- Excise Duty (1)
- FEMA/FCRA (2)
- GST (44)
- Important Case Laws (6)
- Income Tax (79)
- Interpretation & legislation (11)
- IPR- trade mark, copy right etc (1)
- Jurisprudence (7)
- Labour Law (4)
- MSME- micro small and medium enterprises (3)
- News (47)
- NGO -taxation and other regulations (10)
- Notifications/ Circular (10)
- Others (2)
- Personal Laws (1)
- Property Law (4)
- Ready Recknor (41)
- Service Tax (1)
- START UP (1)
- Uncategorized (1)
- Union budget/ finance ACT (1)
Tags
45th GST council meet press release
advance tax
Applicability of DPT-3
application for revocation
application for revocation of cancellation order
article 32
assessment
CA certificate
cancellation of registration under GST
CA P P SINGH
Certificate of CA
circular no 9/2021 dt 20-05-2021
circular no 17/2021 dated 09-09-2021
circular no 158/14/2021-GST
Companies Act
Companies Act 2013
condonation of delay
constitutional policy Law.
Constitution of India
cost inflation index
CSR
death of tax payer
Deposit rules
DPT-3
Exempted deposits
extension of due date of compliances under Income tax
https://ipindia.gov.in/
input tax credit
investment tax treatment tax benefits
ITR
List of Amendments in constitutions of India
minimise GST liabilities.
minimum wages Delhi
minimum wages Haryana
MSME
Notification no 34/2021 DT. 29-08-2021
obligation legal representative to file ITR and pay tax etc.
personal liberty
Return of Deposit
right to life
rule 2(1)(c)
schedule -VII
section 135 (5)
SFT
Vivad se viswas -tax payment









